Flexibel & effizient

D3D | Digital Clamping Plug-In für PolyWorks®


Digital Clamping ist eine Technologie, die es ermöglicht, Bauteile in einer digitalen Umgebung zu fixieren und zu simulieren, sodass auf zahlreiche physische Spannvorrichtungen verzichtet werden kann. Dadurch lassen sich Bearbeitungsprozesse effizienter gestalten, da das Verhalten des Bauteils unter realistischen Bedingungen digital abgebildet und nur eine flexible Aufnahme für alle Ihre Bauteile benötigt wird. Das D3D | Digital Clamping Plug-In für PolyWorks|Inspector™ ist die ideale Lösung für den Prozess der „Digitalen Aufspannung“, da es nahtlos mit einer Vielzahl von FEM-Softwareanbietern (Simulationssoftware) sowie verschiedenen Herstellern von Bauteilaufnahmen zusammenarbeitet. Diese Flexibilität ermöglicht es, alle wichtigen Bausteine individuell auszuwählen und nahtlos in einer zentralen Plattform zu vereinen – für einen vollständig digitalen Workflow.

 

 

Digitales Spannen als Kombination und Integration innovativer Softwareumgebungen​

Mit der Integration des D3D | Digital Clamping Plug-In in PolyWorks|Inspector™ haben wir verschiedene Technologien kombiniert - Bauteilaufnahme, Simulation, Automation und Messsoftware um eine Gesamtlösung zu schaffen, die den Spannprozess deutlich vereinfacht und sowohl Kosten als auch Zeit spart.

 

Mit unserem D3D | Digital Clamping Plug-In steuern Sie
den kompletten digitalen Spannprozess in PolyWorks®!

 

D3D | Digital Clamping Plug-In in PolyWorks|Inspector™ kombiniert  Bauteilaufnahme, Simulation, Automation und Messsoftware

Das D3D | Digital Clamping Plug-In für das digitale Spannen in PolyWorks® geht einen Schritt weiter als vergleichbare Lösungen: Sie vereint alle notwendigen Komponenten in einer benutzerfreundlichen Oberfläche, sodass leidglich eine zusätzliche FEM-Software erforderlich ist. Sie können alle Prozesse bequem mit unserem Plug-In steuern. Diese zentrale Steuerung optimiert die Arbeitsabläufe, steigert die Effizienz und sorgt für präzisere Ergebnisse – eine unvergleichliche Lösung für die moderne Fertigung.

Die Vorteile auf einen Blick

 

icon-Bauteilaufnahme.svg
Universelle & flexible Spannvorrichtung
  • Eine Aufspannvorrichtungen für alle zu prüfenden Bauteile 
  • Reduktion von teuren, physischen Aufspannvorrichtungen
  • Reduzierter Platzbedarf bei der Lagerung von Vorrichtungen
  • Spannprozess wird vereinfacht und optimiert
Product_Icon_Universal_Platform_95_x_95.svg
Flexibilität mit PolyWorks®
  • Unabhängigkeit von Messgerätehersteller - PolyWorks® kann alle Ihre Messgeräte anbinden
  • Flexibel in der Wahl der FEM-Software (Simulationssoftware)
  • Variabel in der Wahl der Spannvorrichtung 
presentation-accordion-icon-1-5-dataloop.svg
Frühzeitiges Erkennen von Fertigungsproblemen
  • Mithilfe des virtuellen Spannens werden Fertigungsprobleme erkannt, bevor sie zu teuren Produktionsfehlern führen
  • Benutzereinflüsse werden durch eine Benutzerführung in PolyWorks® minimiert​
  • Komplett digitaler Prozess sorgt für optimale Ergebnisse
Wir arbeiten mit diesen Lösungen und weiteren zusammen
Logo - Hexagon Simufact Welding
Logo - Aurtoform
Logo - Beta CAE
Logo - Beta ANSA VCA
Logo - WITTE
Logo - Eleven Dynamics

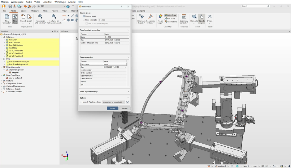
Benutzeroberfläche - D3D | Digital Clamping Plug-In

Icons - Benutzeroberfläche - D3D | Digital Clamping Plug-In

Interessiert? Dann sprechen Sie uns an und erfahren Sie mehr über unser D3D | Digital Clamping Plug-In

MWE_2.jpg

Marcel Weible

Leiter Vertrieb

Ihre Nachricht

captcha